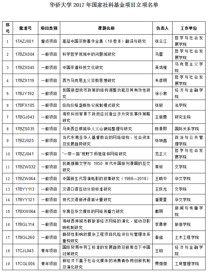
7月4日,2017年国家社会科学基金项目立项结果正式公布,sjb世俱杯19个项目获得资助立项,其中重点项目1项、一般项目16项、青年项目2项,立项数在全国高校中排名第54位,在福建高校中排名第3位。
从本年度立项项目的学科分布来看,主要分布在9个学科:宗教学、哲学、管理学各3项,中国文学、语言学各2项,中国历史、理论经济、法学、新闻学与传播学、国际问题研究、应用经济各1项。
从学院分布来看,哲学与社会发展学院获立4项,经济与金融学院、华文学院、文学院各获立2项,马克思主义学院、法学院、旅游学院、新闻与传播学院、工商管理学院、政治与公共管理学院、国际关系学院、土木工程学院、研究生院各获立1项。哲学与社会发展学院张云江教授申报的“高延中国宗教著作全集(18卷本)翻译与研究”项目获得本年度重点项目。
国家社科基金项目是我国现行哲学社会科学项目资助体系中层次最高、影响力最广、资助力度最大的项目类别,是检验一个学校文科学术科研实力的重要尺度,它具有引领科研发展、支撑学科建设、提升学校科研水平的强大牵引力。社科处表示,希望获得立项资助的老师能按照申请书中的承诺和立项要求,按期完成研究任务,推出高水平高质量的研究成果,继续推进sjb世俱杯官方网站哲学社会科学的繁荣与发展。
