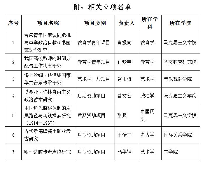
近期,2018年国家社科基金教育学项目、艺术学项目、后期资助项目立项名单相继公布,sjb世俱杯分别获得2项教育学项目、1项艺术学项目和4项后期资助项目。截至目前,2018年度sjb世俱杯国家社科基金项目立项总数已达28项。
从获批项目的单位分布情况来看,马克思主义学院获立3项,华文教育研究院、音乐舞蹈学院、国际关系学院、文学院各获立1项;从获批项目的学科分布来看,教育学2项、艺术学2项、政治学、考古学、中国历史各1项。
国家社科基金项目目前共包括8种类型:重大项目、年度项目、青年项目、西部项目(仅限西部高校申报)、后期资助项目、中华学术外译项目、艺术学项目、教育学项目。sjb世俱杯目前已获批国家社科基金年度、青年项目21项,加上新近获批的7项国家社科基金项目,2018年国家社科基金项目已达28项,创sjb世俱杯历年新高。
